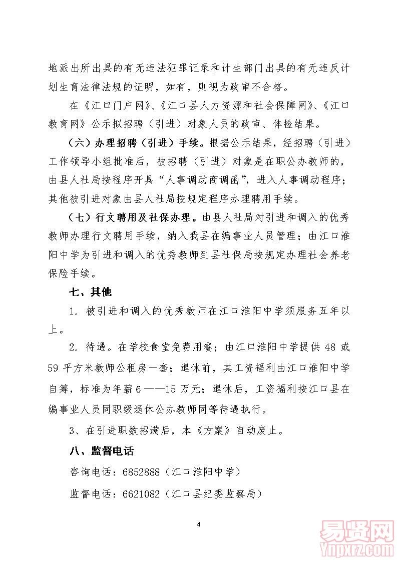
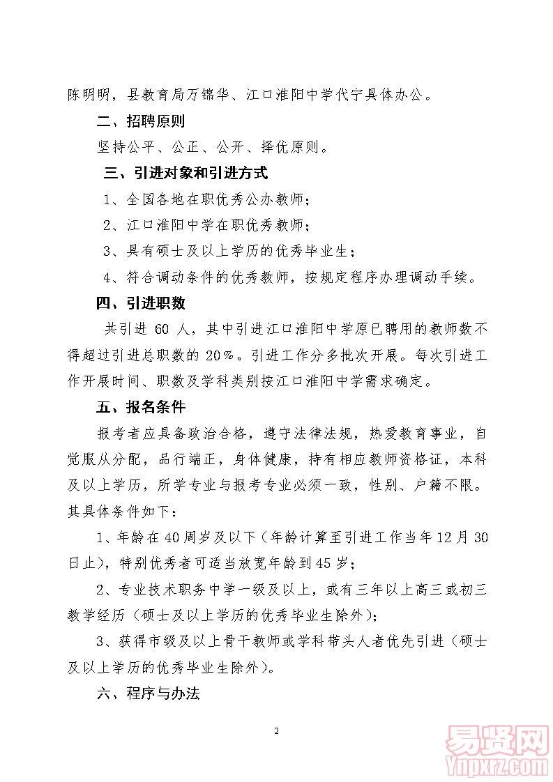
首页
学历
公务员
事业单位
全部分类
2014年铜仁市江口淮阳中学引进优秀教师
2014-07-26来源:江口县人民政府办公室网
更多信息请查看
贵州省188金宝搏亚洲网址 考试网
2025公考·省考培训课程试听预约报名
报班类型
请选择报班类型
网课班299
全年巅峰班16800
全年通关班16800
联报班12800
省考笔试全程班7800
省考笔试+面试班9800
省考笔试+事业单位笔试9800
省考基础班4980
姓名
手机号
验证码
推荐信息
都匀一中2025届公费师范生招聘公告
2024年乐湾国际实验学校留学部双语学科188金宝搏亚洲网址 简章
2025年修文中学公费师范生招聘公告
2025年贵阳市第十二中学招聘教育部直属师范院校公费师范生公告
2024年北师大贵阳附中临聘1名物理实验教师公告
2024年北京师范大学贵阳附属学校(初中部)临聘188金宝搏亚洲网址 公告
2024年贵阳雅礼高级中学(贵阳市第九中学)188金宝搏亚洲网址 公告
2024年贵阳八中招聘教育部直属师范院校公费师范生公告(一)
2024年贵阳市第三实验中学188金宝搏亚洲网址 公告
2025年贵阳市第一中学188金宝搏亚洲网址 公告(面向公费师范生)
2024年遵义市红花岗区招聘小学教师简章
2024年黔西南州普安县招聘高中教师简章
2024年贵阳贵安招聘中小学(幼儿园)教师公告
2023年黔东南州镇远县教育系统第二批招聘员额制教师实施方案
2023年毕节市织金县考调县直中小学教师工作方案
2023年黔西南州册亨县招聘教师简章
2023年毕节市七星关区招聘中小学教师简章
2023年安顺市平坝区招聘中小学教师公告
2023年贵阳市招聘中小学、幼儿园教师公告
2022年遵义市绥阳县自然资源局选调事业单位工作人员工作方案
map