2014年上海应用技术学院全日制工程硕士专业学位授予工作细则(试行)
2014-12-27来源:上海应用技术学院

188金宝搏地址 网校上线了!

>>>点击进入<<<

网校开发及拥有的课件范围涉及公务员、财会类、外语类、外贸类、学历类、

职业资格类、计算机类、建筑工程类、等9大类考试的在线网络培训辅导。

名单

名单

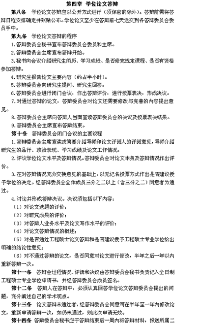
名单

更多学历考试信息请查看学历考试网

2026上岸·考公考编培训报班

  • 报班类型
  • 姓名
  • 手机号
  • 验证码
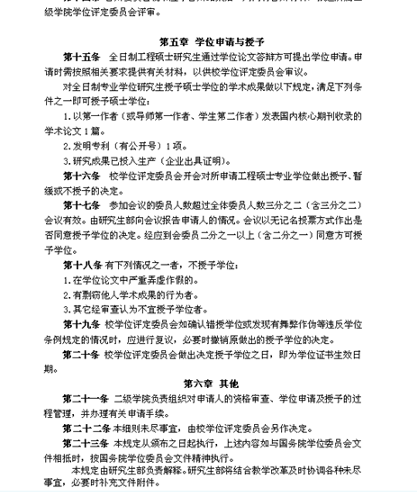
推荐信息
Baidu
map