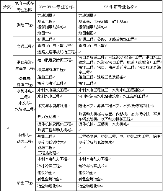
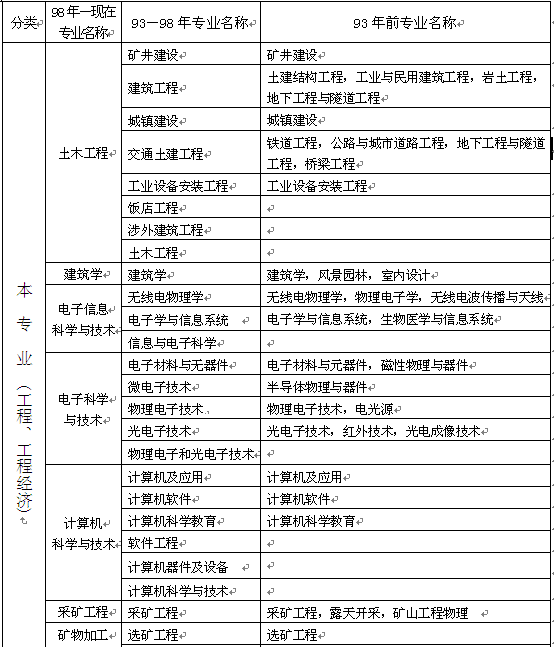
上海市2015年二级建造师资格考试专业对照表
2015-01-14来源:上海市职业能力考试院

188金宝搏地址 网校上线了!

>>>点击进入<<<

网校开发及拥有的课件范围涉及公务员、财会类、外语类、外贸类、学历类、

职业资格类、计算机类、建筑工程类、等9大类考试的在线网络培训辅导。

名单

名单

名单

名单

名单

名单

名单

名单

名单

名单

名单

更多信息请查看工程类考试网

2026上岸·考公考编培训报班

  • 报班类型
  • 姓名
  • 手机号
  • 验证码
推荐信息
Baidu
map